日前,國家發展改革委網站公布了《國家重點節能低碳技術推廣目錄(2015年本,節能部分)》,涉及煤炭、電力、鋼鐵、有色、石油石化、化工、建材、機械、輕工、紡織、建筑、交通、通信等13個行業,共266項重點節能技術。現在銀箭鋁粉鋁銀漿小編和大家一起來數數咱涂料行業的好項目。
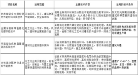
涉及涂料涂裝領域包括:納米陶瓷多空微粒絕熱節能材料涂層技術、金屬涂裝前常溫鋯化處理節能技術、節能型合成樹脂幕墻裝飾系統技術以及水性高效隔熱保溫涂料節能技術。四項節能技術的應用現狀和未來潛力如下圖所示。

新入選國家重點低碳技術推廣目錄的涂料節能新技術
這些技術也許對于普通人來說是比較陌生的,不過這些技術慢慢都會融合影響我們生活生產的領域,節能環保是今后各行各業的的重點,章丘金屬顏料作為國內大型鋁粉生產廠家、鋁銀漿生產廠家,近年加大環保型號的研發生產力度,以適應新形勢新政策的要去,也是為了能滿足下游客戶不斷提高的需求。
銀箭鋁粉太陽能電池板應用示例
環保節能是我個公民的義務,營造低碳生活氛圍是應該深植每個公民內心的意識。如果防腐涂料、汽車漆涂料、油墨涂料等客戶們,如果您對銀箭環保型產品感興趣的話,請關注銀箭鋁粉鋁銀漿官網及微信公眾號,在線咨詢我們的客服或技術人員,我們會耐心為您服務的!
相關資訊:
銀箭鋁銀漿小編和您盤點2015年國內涂料行業經濟運行情況(一)
--責任編輯:銀箭參考銷售顧問小王
(章丘市金屬顏料有限公司)轉載請注明出處
15854170688


銀箭印刷專用低價低味鋁銀漿
閃光鋁銀漿
無機硅包覆水性鋁銀漿
漂浮型鋁銀粉